|
12月25日,國家礦山安全監察局關于公布安全生產標準化管理體系一級達標煤礦名單(第九批)的通知。其中,53處煤礦在標準化一級等級有效期內享受激勵政策,詳情如下:
國家礦山安全監察局關于公布
安全生產標準化管理體系一級達標
煤礦名單(第九批)的通知
礦安〔2023〕152號
各產煤省、自治區及新疆生產建設兵團煤礦安全監管部門、煤炭行業管理部門,國家礦山安全監察局各省級局,有關中央企業:
按照《煤礦安全生產標準化管理體系考核定級辦法(試行)》(煤安監行管〔2020〕16號)等規定,經資料審查、現場檢查、抽查、網上公示,確認開灤(集團)有限責任公司錢家營礦業分公司等53處煤礦(詳見附件)為安全生產標準化管理體系一級達標煤礦,現予以公布。自公布之日起生效,有效期3年,符合相關條件的,可申請自動延期。
根據《關于大力推進煤礦安全生產標準化建設工作的通知》(安監總煤行〔2017〕59號)、《關于進一步完善煤炭產能置換政策加快優質產能釋放促進落后產能有序退出的通知》(發改辦能源〔2018〕151號)、《關于印發煤礦生產能力管理辦法和核定標準的通知》(應急〔2021〕30號)等有關規定,上述53處煤礦在標準化一級等級有效期內享受以下激勵政策:
一、在全國性或區域性調整、實施減量化生產措施時,原則上不納入減量化生產煤礦范圍。
二、在地方政府因其他煤礦發生事故采取區域政策性停產措施時,原則上不納入停產范圍。
三、申請生產能力核增時,在同等條件下,可優先開展審查確認工作;新投產的煤礦和已核定生產能力的煤礦,通過生產能力核定提高產能規模的間隔時間,可由3年縮短至2年。
四、生產能力核增時,產能置換比例不小于核增產能的100%,通過改擴建、技術改造增加優質產能超過120萬噸/年以上的,所需產能置換指標折算比例可提高為200%。
五、生產能力核增時,核增幅度可在“不超過煤炭工業設計規范標準設計井型規模2級級差”規定的基礎上,上浮1級級差;實現“一井一面”或智能化開采的,核增幅度可上浮2級級差。
六、在安全生產許可證有效期屆滿時,符合相關條件的,可以直接辦理延期手續。
七、銀行保險、證券、擔保等主管部門作為對煤礦企業信用評級重要參考依據。
八、各級煤礦安全監管監察部門適當減少檢查頻次;煤礦停產后復產驗收時,優先進行復產驗收。
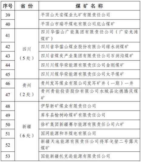
附件:安全生產標準化管理體系一級達標煤礦名單(第九批)
國家礦山安全監察局
2023年12月19日


|